133-5608-0156
下载中心
2026-03-31 11:02:53

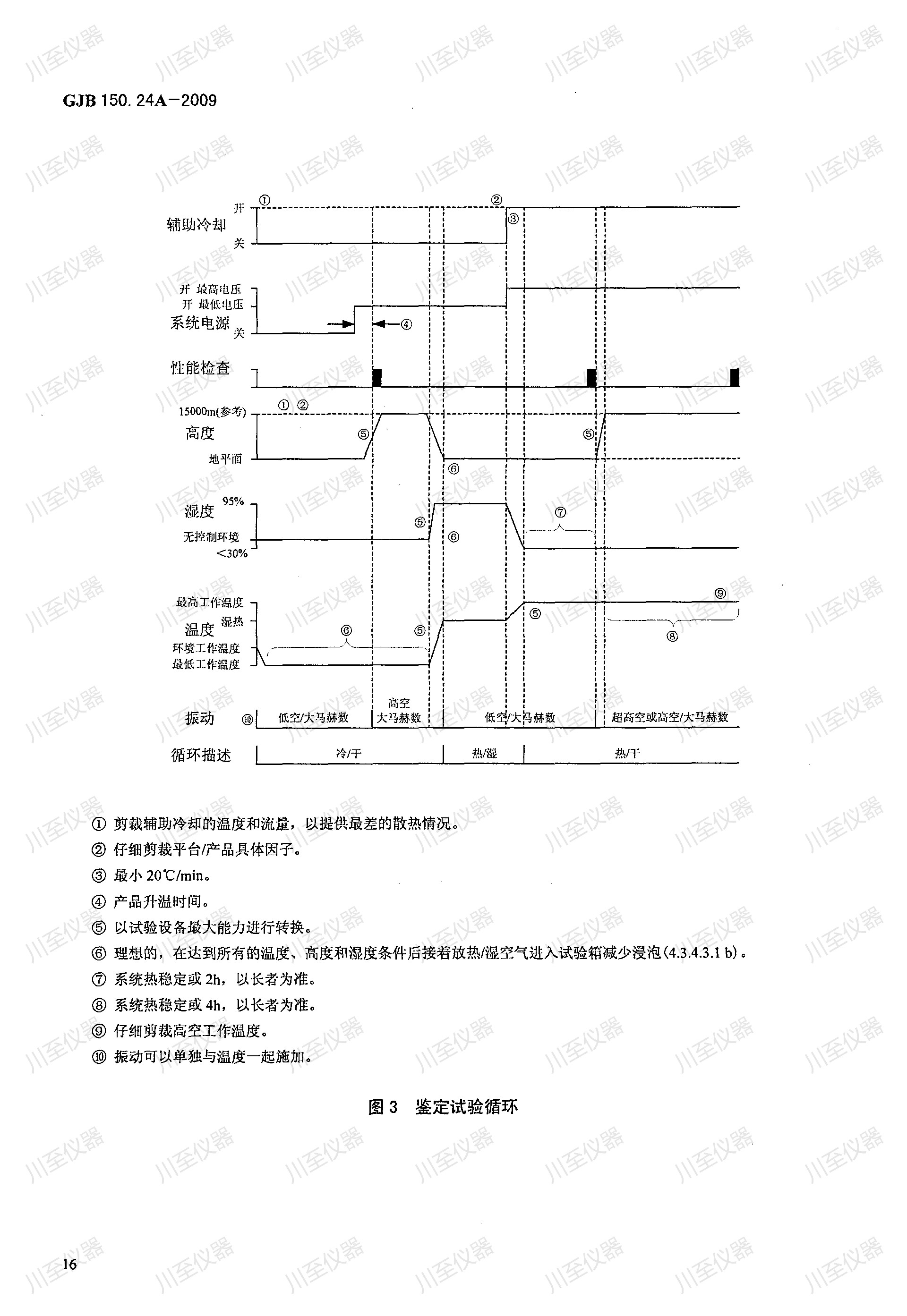
GJB150.24A-2009军用装备实验室环境试验方法 温度-湿度-高度-振动试验

联系我们

留下您的联系方式
期待为您提供更多帮助